
1. 이론
- 정의: 스프링에서 데이터베이스 트랜잭션을 선언적으로 관리하는 어노테이션.
- 역할:
- 여러 DB 연산을 하나의 단위로 묶어 원자성 보장
- 예외 발생 시 자동 롤백
- 트랜잭션 속성
| propagation | 트랜잭션 전파 방식 (기본: REQUIRED) |
|---|---|
| isolation | 격리 수준 (READ_COMMITTED 등) |
| timeout | 트랜잭션 수행 시간 제한 |
| readOnly | 읽기 전용 트랜잭션 설정 |
| rollbackFor | 특정 예외 발생 시 롤백 지정 |
2. 활용
- Service 계층에 주로 적용:
- Repository는 단일 DB 작업만 수행 → 트랜잭션 불필요한 경우 많음
- Service 계층에서 여러 Repository 호출 시 데이터 일관성 보장
- 예제
@Service
public class UserService {
@Transactional
public void registerUser(UserDto dto) {
userRepository.save(dto.toEntity());
emailService.sendWelcomeEmail(dto.getEmail());
}
}
- 주의
- 같은 클래스 내부 메서드 호출 시 트랜잭션 적용되지 않음 (self-invocation 문제)
- 체크 예외(Exception)는 기본 롤백 안 됨 → rollbackFor 필요
3. 트랜잭션 심화
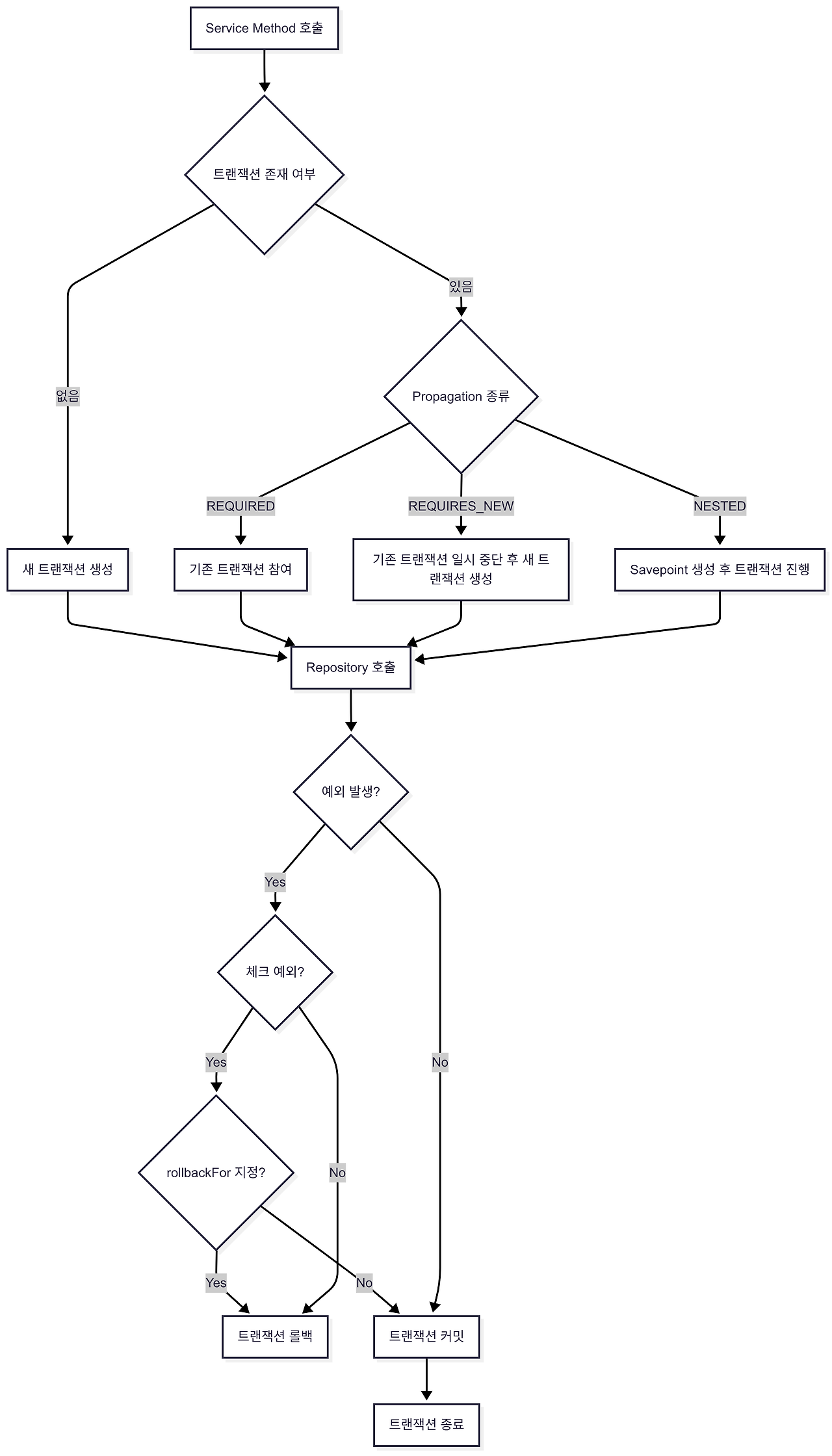
3-1. 전파(Propagation)
| REQUIRED | 기존 트랜잭션 있으면 참여, 없으면 새 생성 (기본) |
|---|---|
| REQUIRES_NEW | 항상 새 트랜잭션 생성, 기존 트랜잭션 일시 중단 |
| NESTED | 기존 트랜잭션 안에서 savepoint 활용 |
*Tip: 외부 트랜잭션과 독립적으로 처리하고 싶으면 REQUIRES_NEW 사용
3-2. 격리(Isolation)
| READ_UNCOMMITTED | 다른 트랜잭션 커밋 전 데이터도 읽음 (Dirty Read 가능) | 로그성 조회 |
|---|---|---|
| READ_COMMITTED | 커밋된 데이터만 읽음 (Default) | 대부분 실무 |
| REPEATABLE_READ | 같은 트랜잭션 내 동일 쿼리 결과 보장 | 재고 처리 등 |
| SERIALIZABLE | 가장 엄격, 동시에 처리 불가 | 금융 트랜잭션 |
3-3. 롤백 규칙
- 언체크 예외(RuntimeException) → 기본 롤백
- 체크 예외(Exception) → 기본 롤백 안 됨 → 필요 시 rollbackFor
@Transactional(rollbackFor = Exception.class)
3-4. self-invocation & 프록시
- 스프링 트랜잭션은 AOP 기반 프록시 적용
- 같은 클래스 내부 호출 시 프록시를 거치지 않으므로 트랜잭션 동작 안 함
- 해결 방법:
- 트랜잭션 메서드를 다른 Bean으로 분리
- @Autowired로 자기 자신을 주입하여 호출

4. 면접 대비 핵심 포인트
- 트랜잭션이 왜 Service 계층에 적용되는지
- **전파(propagation)**와 격리(isolation) 수준 이해
- 롤백 기준과 체크/언체크 예외 차이
- readOnly와 성능 최적화
- self-invocation 문제와 AOP 기반 트랜잭션 동작 원리
5. 면접 연습
Q1. @Transactional을 Service 계층에 적용하는 이유?
A: Repository는 단일 DB 작업만 수행 → 트랜잭션 필요성이 낮음. Service 계층에서 여러 Repository 호출 시 하나의 논리적 단위로 묶어 데이터 일관성을 보장.
Q2. 트랜잭션 전파(propagation)란?
A: 이미 존재하는 트랜잭션 안에서 새 메서드가 호출될 때 트랜잭션 처리 방식을 지정. 예: REQUIRED, REQUIRES_NEW, NESTED
Q3. 롤백이 자동으로 되지 않는 경우가 있나요?
A: 체크 예외(`Exception`) 발생 시 기본 롤백 안 됨. 필요 시 `rollbackFor` 속성 사용
Q4. self-invocation 문제란?
A: 같은 클래스 내부에서 트랜잭션 메서드를 호출하면 프록시가 적용되지 않아 트랜잭션이 동작하지 않는 현상
Q5. readOnly 옵션은 언제 사용하는가?
A: 조회 전용 트랜잭션 시 성능 최적화를 위해 사용. 쓰기 작업 수행 시 예외 발생 가능
6. 마무리
- @Transactional은 데이터 무결성 보장과 예외 처리의 핵심 도구
- Service 계층 중심 적용, 전파/격리/롤백 규칙 이해 필수
- 면접에서는 왜 Service에 적용하는지, 전파와 롤백 규칙을 꼭 질문